近日,河北省科學技術廳發布消息,2025 年度擬新建 43 家省重點實驗室和 86 家省技術創新中心,目前正處于公示階段。
此次擬新建名單的確定,是依據《河北省重點實驗室建設與運行管理辦法》(冀科平規〔2023〕3 號)和《河北省技術創新中心建設與運行管理辦法》(冀科平規〔2023〕2 號)相關規定,經過嚴格篩選與評審等流程得出的結果。公示期為5個工作日,從2025年12月16日持續至2025年12月22日。
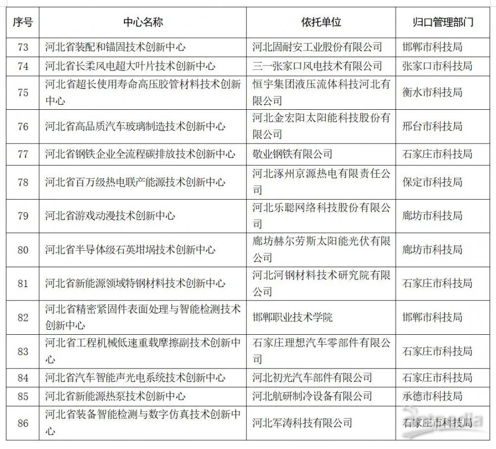
河北省科學技術廳關于2025年度擬新建省重點實驗室和省技術創新中心的公示
按照《河北省重點實驗室建設與運行管理辦法》(冀科平規〔2023〕3號)和《河北省技術創新中心建設與運行管理辦法》(冀科平規〔2023〕2號)有關規定,現將2025年度擬新建的省重點實驗室和省技術創新中心予以公示(名單見附件),公示期為5個工作日,公示期為2025年12月16日至2025年12月22日。
公示期間,對公示內容有異議的,請以實名、書面形式提出,并提供相關佐證材料。個人提出異議的,應當簽署真實姓名并提供有效聯系方式;單位提出異議的,須寫明單位名稱、聯系人、聯系電話和詳細地址,由單位法定代表人簽字并加蓋單位公章。非書面提出的、匿名或冒名提出的、無具體內容及相關佐證材料的、超出期限(以郵戳為準)提出的異議等,不予受理。
通訊地址:石家莊市東風路159號707室
監督電話:0311-86252318
業務咨詢電話:0311-66507798(實驗室)
0311-86251011(技術創新中心)
附件:
1.2025年度擬新建省重點實驗室名單.doc
2.2025年度擬新建省技術創新中心名單.doc
河北省科學技術廳
2025年12月15















